
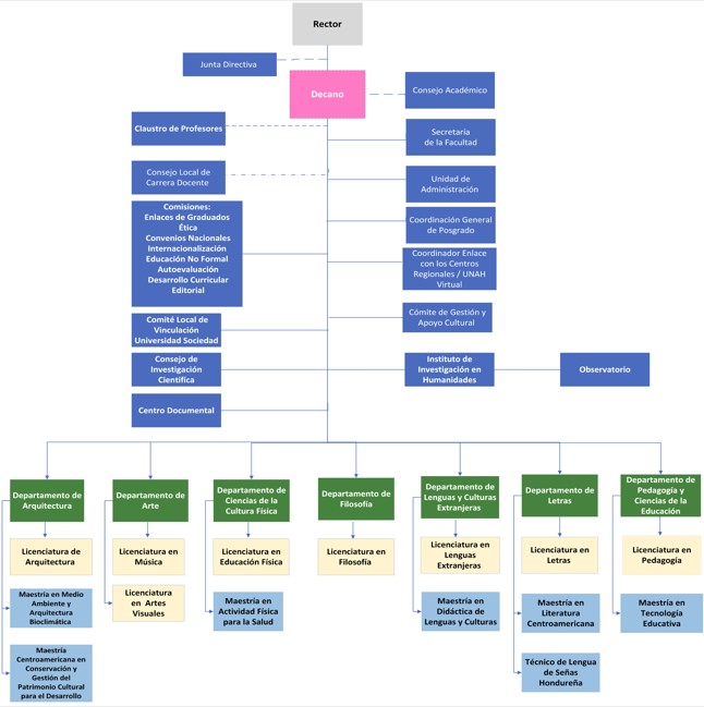
Organigrama de Facultad de Humanidades y Artes
| Nombre del documento | Información | Enlace |
|---|---|---|
|
347 jpg 73 KB 02/06/2025 12:08pm |
Descargar |

| Nombre del documento | Información | Enlace |
|---|---|---|
|
347 jpg 73 KB 02/06/2025 12:08pm |
Descargar |
Cambiar Tamaño de fuente
Fuente más legible
Cambiar Tamaño de fuente
Resetar y remover estilos
Cambiar Contraste del Texto
Rojo
Verde:
Azul:
Cmabiar Contraste del Fondo
Rojo:
Verde:
Azul: